首页 > 通知公告 > 正文
通知公告
来源:健康成都 作者:健康成都日期:2020-01-26 审核:新闻中心 点击:
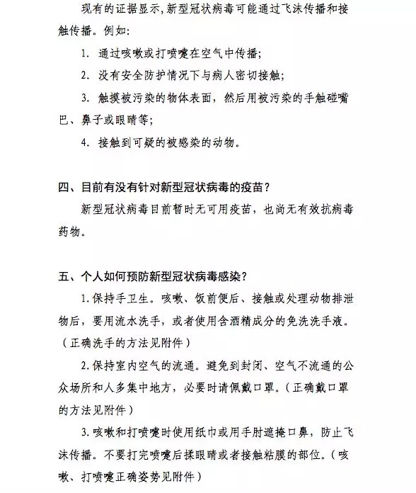
新型冠状病毒感染的肺炎是一种新发疾病,只有正确认识,才能正确防治。
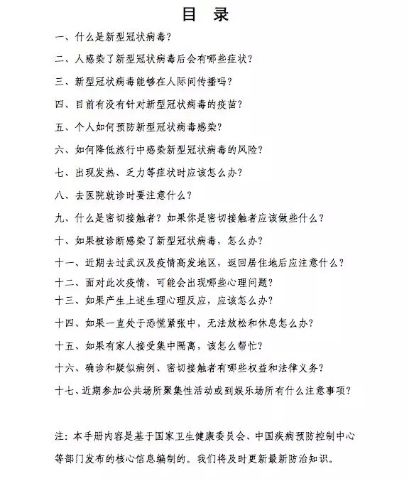
“新型冠状病毒感染的肺炎防治知识问答”手册,内容是基于国家卫生健康委员会、中国疾病预防控制中心等部门发布的核心信息编制,扩散,转存!
上一条:关于对学校进出通道进行严格管制的通告
下一条:致全市师生及家长的一封公开信